道法符咒《高级天师符符秘》82页PDF电子书下载。
部分截图












table{ margin:0 auto;}
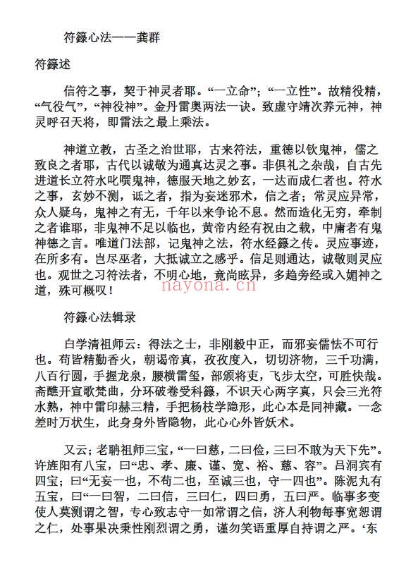
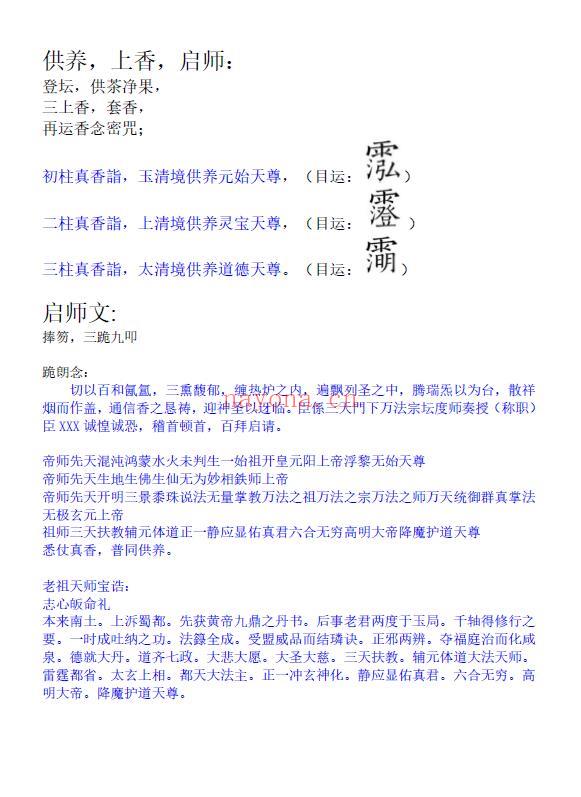
| 有需要联系v;加客服窗口的联系方式 摘要:本文以“道法符咒《高级天师符符秘》82页”为核心内容展开论述,从其历史源流、符咒结构、实践运用以及文化价值四个方面进行系统梳理与深入分析。文章首先揭示该典籍在道教法术体系中的地位与传承背景,继而剖析其符箓构成与象征意义,探讨其中蕴含的宇宙观与修行理念。同时,结合实际应用场景,对符咒在祈福、驱邪、镇煞等方面的功能进行解读,并分析其在民间信仰中的延续与变化。最后,文章总结其在传统文化中的独特价值,指出其不仅是一种神秘术数体系,更是中华文化中精神信仰与哲学思想的重要载体,具有研究与传承的双重意义。 一、符秘典籍源流考述《高级天师符符秘》作为道教符箓体系中的重要文献,其形成与发展离不开天师道的历史背景。天师道起源于东汉时期,张道陵创立五斗米道,逐步形成以符箓、斋醮为核心的宗教实践体系,而此类符秘典籍正是在长期传承中不断完善的成果。 第82页作为其中的重要内容之一,往往承载着关键符式或口诀,其位置并非偶然安排,而是遵循一定的修炼层级与法术逻辑。这种编排方式体现出古代道教典籍严密的结构体系,也反映出修行者逐步深入的学习路径。 从文献角度来看,该类符秘多为师承口传与手抄结合的形式流传,因此版本之间可能存在差异。但正是这种“秘而不宣”的传统,使得其内容更具神秘性与权威性,也成为研究道教法术的重要资料来源。 二、符咒结构与象征解析符咒的结构通常由符头、符身与符脚三部分组成,每一部分都具有特定的象征意义。在《高级天师符符秘》中,第82页所展示的符式往往融合了天、地、人三才理念,通过线条与文字的组合表达宇宙秩序。 符头通常代表神灵或法令的来源,多以“敕令”或神名开端,象征权威与召唤;符身则是符咒的核心,通过复杂的线条构成能量流动的路径;符脚则用于收束力量,完成法术的闭合。这种结构不仅是形式,更是一种能量运行的象征。 此外,符咒中的文字往往并非普通汉字,而是经过变形或组合的“符字”,其意义需要结合道教经典与师承讲解才能理解。这种独特的符号体系,使符咒成为一种介于语言与图像之间的表达形式。 三、法术应用与实践方式在实际运用中,《高级天师符符秘》第82页所载符咒多用于驱邪避灾、镇宅安神等场景。施法者需配合咒语、手诀与心法,方能发挥符咒的最大效力,这体现了道教“形神合一”的修行理念。 例如,在驱邪过程中,符咒不仅是工具,更是一种沟通天地的媒介。施法者通过念诵咒语与观想神灵,将自身意识与符咒能量相结合,从而达到净化环境的目的。这一过程强调内在修为的重要性。 同时,不同符咒的使用也有严格的时间与仪式要求,如择吉日、净身心等。这些规范不仅增强了仪式的庄重性,也体现出古人对自然规律与神秘力量的敬畏之心。 四、文化意义与现代价值从文化角度来看,《高级天师符符秘》不仅是宗教文本,更是中华传统文化的重要组成部分。它融合了哲学、艺术与信仰,体现出古人对宇宙与生命的独特理解。 在艺术层面,符咒的线条与结构具有高度的审美价值,其抽象形式甚至与现代艺术存在某种共鸣。这种跨越时代的视觉表达,使其在文化研究中具有独特意义。 在现代社会,虽然符咒的实际应用有所减少,但其背后的思想仍具有启示意义。例如,对自然的敬畏、对内心修养的重视,以及对和谐秩序的追求,都是值得借鉴的文化精神。 总结: 通过对“道法符咒《高级天师符符秘》82页”的系统分析,可以看出其不仅是道教法术体系中的重要组成部分,更是一种融合历史、哲学与艺术的文化遗产。从源流到结构,从实践到意义,其内涵层层递进,展现出深厚的文化底蕴。 在当代语境下,我们应以理性与尊重的态度看待此类传统文化,既不过度神化,也不轻易否定,而是在研究与理解中发掘其价值,使其在现代社会中焕发新的生命力。 本文由nayona.cn整理 该网站所有的联系方式,都是工作人员微信,加不上就联系其他号, 联系我们v;shuij56 https://sm.nayona.cn/chanye/zhineng/791005.html |
